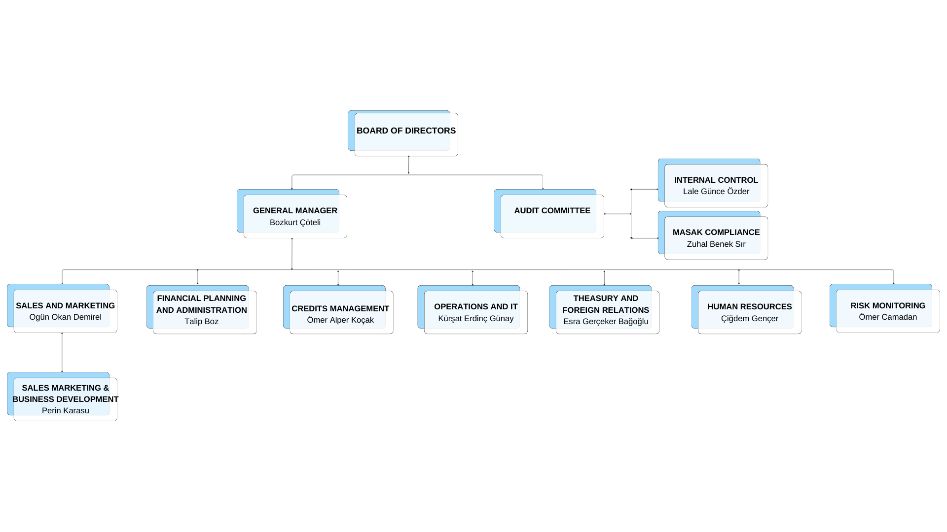
Our Organizational Structure

Our Organizational Structure

BOZKURT ÇÖTELİ
GENERAL MANAGER BOZKURT ÇÖTELİ
SALES AND MARKETING ASSISTANT GENERAL MANAGER OGÜN OKAN DEMİREL
OGÜN OKAN DEMİREL
MERT YÜRÜYEN
FINANCIAL PLANNING AND ADMINISTRATION ASSISTANT GENERAL MANAGER MERT YÜRÜYEN
YKF CREDITS ASSISTANT GENERAL MANAGER ÖMER ALPER KOÇAK
ÖMER ALPER KOÇAK
KÜRŞAT ERDİNÇ GÜNAY
OPERATIONS AND IT DIRECTOR KÜRŞAT ERDİNÇ GÜNAY
TREASURY AND FOREIGN RELATIONS DIRECTOR ESRA GERÇEKER BAĞOĞLU
ESRA GERÇEKER BAĞOĞLU
PERİN KARASU
SALES MARKETING & BUSINESS DEVELOPMENT DIRECTOR PERİN KARASU
HUMAN RESOURCES MANAGER ÇİĞDEM GENCER
ÇİĞDEM GENCER
ÖMER CAMADAN
RISK MONITORING MANAGER ÖMER CAMADAN
Let us call you


Within the scope of the Law No. 6698, your personal data is processed as specified in the clarification text, and you can find detailed information in our clarification text.

Let us call you
Your massage is recieved. We will contact you as soon as possible.
OK
Your message can not be sent. Please try again later.
OK
Captcha field is required.
OK
Privacy

By entering this field and/or any other page of this website, you are agreeing to comply with the following terms. If you do not agree to comply with the terms below, do not access this website.

Welcome to the Yapı Kredi Factoring website. This section contains information on the policies of Yapı Kredi Factoring and its affiliates that becomes available to you when you visit the website. Our aim is to ensure the reliability of the information offered to you online and to maintain the security of the data collected through our branches.

The webpages may be visited without offering any personal data and here you may obtain information about our products and services, read our corporate reports, and learn about career opportunities and the other value-added services we offer.

If you do provide personal data (address, email, telephone, fax, demographic data or customer number, etc.), this information will not be provided to other companies without your knowledge or confirmation, provided there is no legal requirement to do so. This information will be kept at the highest standards of security and confidentiality.

Limiting Liability

The information disseminated on this website is provided "as is." Yapı Kredi Factoring A.Ş. does not guarantee the accuracy, adequacy or exactitude of this information and explicitly rejects any liability with regard to errors or deficiencies in said information. No guarantee whatsoever in any way, implicitly, explicitly or legally, is provided with respect to the information contained here as to such matters as, but not limited to, the non-violation of the rights of third parties, ownership, saleability, appropriateness for a determined purpose and/or the presence of a computer virus..

Yapı Kredi Factoring A.Ş. and/or its employees may not be held liable for any loss and damages, including but not limited to loss, damages, expenses incurred during the use of this website arising directly or indirectly from a performance breakdown, error, deficiency, interruption, fault, delay in administration and/or transport, computer virus and/or line and/or system breakdown.

Risks related to connection to links provided on this website to other sites or from other websites are the user's. The accuracy of the information on these websites and the quality of the links provided from these websites to others haw not been researched or verified by Yapı Kredi Factoring A.Ş.

Yapı Kredi Factoring A.Ş. reserves the right to change all products and services, pages, information, visual elements contained in this website without prior notice.

OK
spin